大学生简谱_儿歌简谱(2)
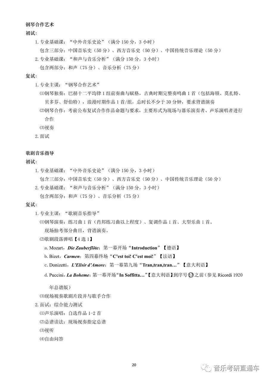
音乐考研 上海音乐学院2022年硕士研究生专业目录及招生简章 注意 有变动
音乐考研 上海音乐学院2022年硕士研究生专业目录及招生简章 注意 有变动
音乐考研 上海音乐学院2022年硕士研究生专业目录及招生简章 注意 有变动
广东省第十届大学生运动会会徽会旗会歌吉祥物征集揭晓
小学生9言 绝句 ,初中生 佩服 高中生 惊叹 大学生 天才
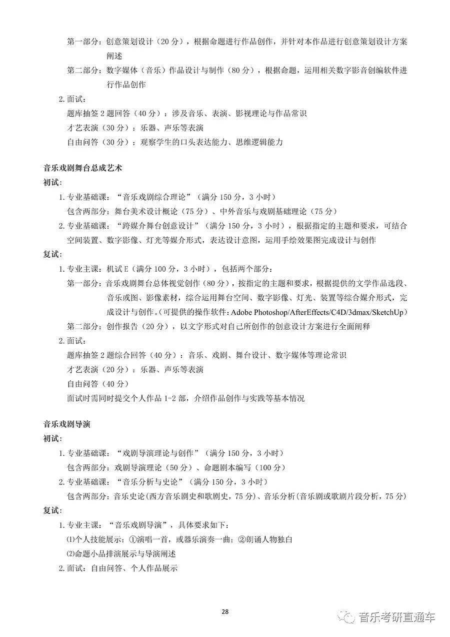
音乐考研 首都师范大学音乐学院2021年硕士研究生专业目录与招生简章
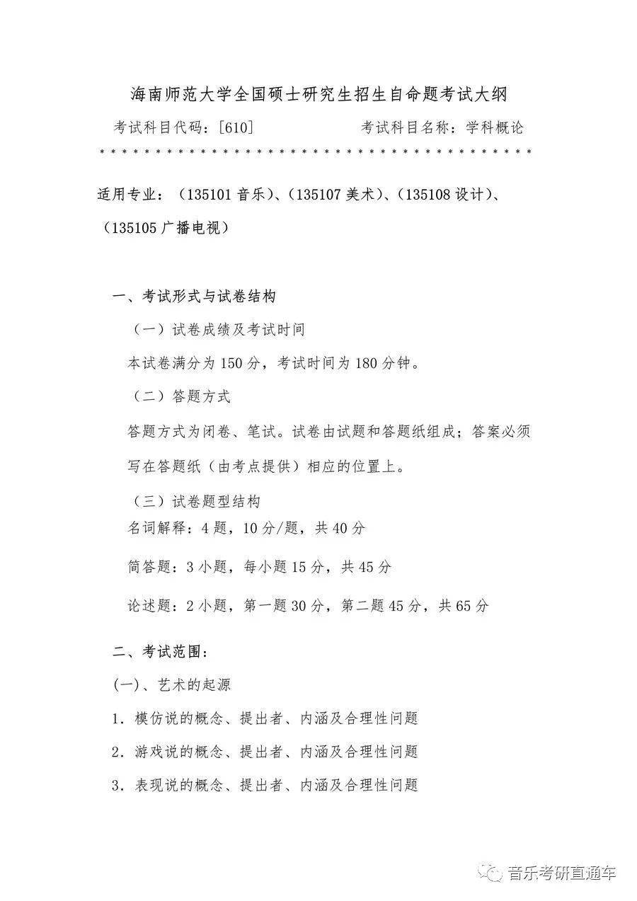
音乐考研 海南师范大学音乐学院2021年硕士研究生专业目录与招生简章
音乐考研 江苏师范大学音乐学院2021年硕士研究生复试信息
音乐考研 海南师范大学音乐学院2021年硕士研究生专业目录与招生简章
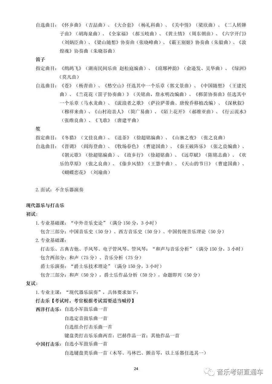
音乐考研 吉首大学音乐与舞蹈学院2021年硕士研究生专业目录与招生简章
音乐考研同等学历 西藏大学硕士研究生招生简章
音乐考研同等学历 宁波大学硕士研究生招生简章
音乐考研同等学历 宁波大学硕士研究生招生简章
音乐考研 宁波大学2022年硕士研究生专业目录及招生简章
上一篇:催伟立简谱_扬鞭催马运粮忙简谱
下一篇:简谱上移调_小茶壶谱子移调d简谱













